● online
- Raspberry Pi 4 Model B - 2GB RAM Raspberry Pi 4B....
- Modul Sensor Tegangan AC Bolak balik 220V Listrik ....
- Push Button Tactile Switch Saklar Tombol Tinggi - ....
- Raspberry Pi Pico Microcontroller Board....
- Sensor Api Flame detector sensor....
- Kabel Jumper arduino Dupont Pelangi 30 cm Male to ....
- Kabel Jumper 10cm Dupont Pelangi 10 cm Male to Mal....
- E18-D80NK Infrared Obstacle Avoidance Sensor Proxi....
- Selamat Datang di Indomaker ❯ Silahkan pesan produk sesuai kebutuhan anda, kami siap melayani.
- Selamat Datang di Indomaker ❯ Silahkan pesan produk sesuai kebutuhan anda, kami siap melayani.
Tutorial Membuat Power Selector Sederhana Solar Panel dan PLN dari Relay
Pada zaman yang semakin canggih ini banyak orang yang berbondog-bondong memajukan teknologi, salah satunya mengganti sumber daya listrik dengan menggunakan panel surya. Memiliki sistem tenaga cadangan dari panel surya di rumah adalah langkah cerdas, tetapi kita masih tetap memerlukan sumber daya utama dari PLN. Pada artikel ini, kami akan memberikan solusi bagaimana cara otomatis memilih sumber daya antara PLN dan Solar Panel. Artikel ini akan memandu Anda membuat rangkaian sederhana menggunakan modul MP1584 dan dua buah Relay untuk membuat power selector otomatis.
Konsep Dasar Rangkaian
Rangkaian ini bertujuan untuk memilih salah satu dari dua sumber daya, yaitu PLN (utama) dan Solar Panel, untuk disalurkan ke output beban. Pemilihan sumber daya ini dilakukan secara otomatis menggunakan dua buah relay, di mana modul MP1584 berfungsi sebagai step-down converter untuk menghasilkan tegangan kontrol.
Komponen Kunci:
- Modul MP1584: Modul step-down ini akan mengambil input dari salah satu sumber daya PLN dan menghasilkan tegangan output yang stabil untuk mengaktifkan relay.
- Relay : Sakelar elektromagnetik yang berfungsi untuk memindahkan sambungan listrik.
- Jack DC : Terminal input untuk sumber daya utama dan sumber daya cadangan.
- Screw Terminal : Terminal input untuk sumber daya cadangan.
Alat dan Bahan yang Diperlukan
Untuk menjalankan proyek ini, berikut yang kamu butuhkan :
- Jack DC
- Screw terminal
- Modul MP1584
- Relay
Wiring Rangkaian Power Selector
Susun rangkaian dengan panduan seperti ini:
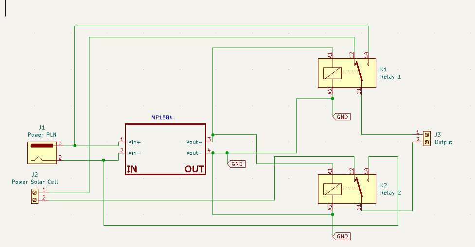
- Jack DC+ ke Vin+ MP1584
- Jack D- ke Vin- MP1584
- Vout+ ke Coil Relay 1 dan 2
- Vout- ke Coil Relay 1 dan 2 (GND)
- Sollar Cell + ke NC Relay 1
- Sollar Cell – ke NC Relay 2
- Jack DC + ke NO Relay 1
- Jack DC + ke NO Relay 1
- Common Relay 1 dan 2 ke Terminal Output

Gambar 1. Wiring Rangkaian Power Selector

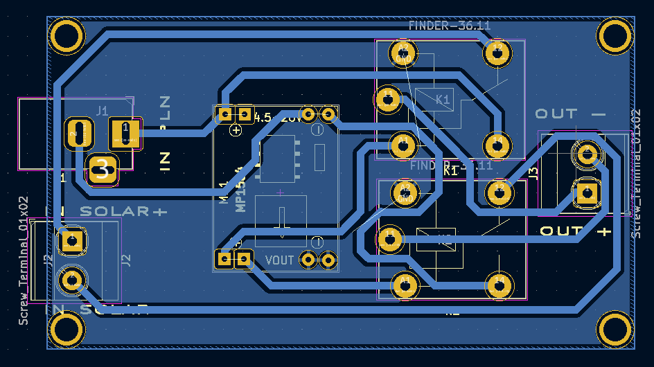
Gambar 2. Jalur PCB Rangkaian Power Selector

Gambar 3. Design 3D Rangkaian Power Selector
Cara Kerja Rangkaian Power Selector
Rangkaian ini bekerja berdasarkan prinsip prioritas sumber daya yang dikendalikan oleh Relay 1 dan Relay 2. Ketika Sumber daya PLN tersedia, tegangan dari PLN akan disalurkan ke input MP1584 step down converter. Modul MP1584 ini berfungsi mengubah tegangan input PLN menjadi tegangan kontrol yang sesuai untuk koil relay. Tegangan kontrol ini kemudian mengaktifkan koil Relay K1 dan K2 secara bersamaan. Saat relay aktif, sakelar internalnya akan beralih dari terminal Normally Closed (NC) ke terminal Normally Open (NO). Dalam kondisi ini, jalur daya positif dan negatif dari PLN terhubung melalui terminal NO dari relay, dan kemudian disalurkan ke terminal output, sementara jalur Solar Panel terputus karena terhubung ke terminal NC. Sebaliknya, ketika sumber daya PLN mati, MP1584 tidak mendapat daya, menyebabkan koil relay menjadi non-aktif. Sakelar internal relay akan kembali ke posisi NC. Pada posisi ini, jalur daya positif dan negatif dari Solar Panel, yang sebelumnya terhubung ke terminal NC, kini tersambung ke terminal output (J3), sehingga secara otomatis mengalihkan beban ke sumber daya cadangan dari panel surya. Dengan demikian, rangkaian ini memastikan hanya ada satu sumber daya yang terhubung ke beban pada satu waktu, dengan PLN selalu diutamakan saat tersedia.
Tutorial Membuat Power Selector Sederhana Solar Panel dan PLN dari Relay
Motor jadi salah satu komponen elektronik yang seru buat kita pelajari, dengan motor kita bahkan bisa buat mobil mainan yang... selengkapnya
Apa itu efek autumn? Efek autumn adalah efek musim gugur, dimana dedaunan akan berubah warna dari hijau menjadi coklat... selengkapnya
Mengendalikan LED dengan tombol bisa dilakukan dengan berbagai cara. Kali ini, kamu akan mempelajari dua metode umum dan sangat berguna:... selengkapnya
Rotary encoder adalah sebuah perangkat elektronik yang mampu mengkonversi gerakan mekanis berputar menjadi sinyal listrik, menjadi elemen kunci dalam memenuhi... selengkapnya
Sensor level A01 Series adalah perangkat yang digunakan untuk mengukur ketinggian permukaan benda padat atau cairan menggunakan gelombang ultrasonik. Sensor ini... selengkapnya
I think I need to make a virtual personal assistant that can help me make a self-service video tutorial... selengkapnya
Sesuai judulnya kali ini kita akan mencoba 7 segment 4 digit pada Arduino. Dengan 4 digit ini berarti terdapat... selengkapnya
Pada artikel ini saya akan memberikan cara cepat menggunakan motor servo pada Arduino. Pasti tentunya anda sedang mencari tutorial-tutorial... selengkapnya
Halo semuanya, pada kesempatan kali ini Saya ingin membahas tentang simulasi penggunaan sensor LDR (sensor cahaya) menggunakan Arduino untuk... selengkapnya
Raspberry Pi adalah komputer mini yang sangat populer di kalangan penggemar elektronika dan pemrograman. Salah satu kelebihan utamanya adalah pin... selengkapnya
POTENSIOMETER LINEAR MONO 10K ohm
Rp 1.900Kabel Jumper Dupont Pelangi 10 cm male to male 1 lembar = 40 kabel
Rp 13.000Bosan dengan modul arduino yang kalian punya, saatnya mencoba modul programmer yang lain yah ini dia RASPBERRY PI 4 COMPUTER… selengkapnya
Rp 1.570.000ESP-WROOM-32 is Powered by Espressif’s most advanced SoC, the ESP-WROOM-32 features high performance, a wide range of peripherals, Wi-Fi and… selengkapnya
Rp 38.400Support terus UKM indonesia dengan membeli produk-produk dalam negeri. Untuk kualitas tidak usah diragukan, udah kita tes QC dengan sangat… selengkapnya
Rp 8.5002000W SCR Electronic Voltage Regulator Speed Controller Dimmer Thermostat Aplikasi : Kontrol temperature heater, kontrol kecepatan fan/bor tangan/gurinda tangan, kompor… selengkapnya
Rp 19.500Modul sensor tegangan AC bolak balik 1 fasa ini menggunakan optocoupler sehingga tegangan input (AC) tidak akan mengganggu/membahayakan tegangan output… selengkapnya
Rp 21.000Specifications: Operating voltage: DC3-5V Operating current: less than 20mA Sensor Type: Analog Detection Area: 40mmx16mm Production process: FR4 double-sided HASL… selengkapnya
Rp 3.000Features: It is of high power density, high efficiency, high-reliability, small size and lightweight. It can isolate unsteady single-way voltage… selengkapnya
Rp 18.500sg90 towerpro penggerak pada robot-robot kecil, dan bisa digunakan sebagai alat untuk hobi membuat robot dsb, dengan berat sekitar 9g… selengkapnya
Rp 15.500

Saat ini belum tersedia komentar.